Connection design RFIs – Simplify skewed shear tab design

Dieser Artikel ist auch verfügbar in:
Skewed shear tabs can introduce complexities like eccentricities and load distribution challenges, often making traditional methods inefficient. IDEA StatiCa streamlines the process, enabling engineers to achieve precise, code-compliant designs faster, while eliminating time-intensive manual calculations.

This article is a part of a series "Connection Design RFIs."
Read all articles in the series.

Avoid overdesigning and unsafe design

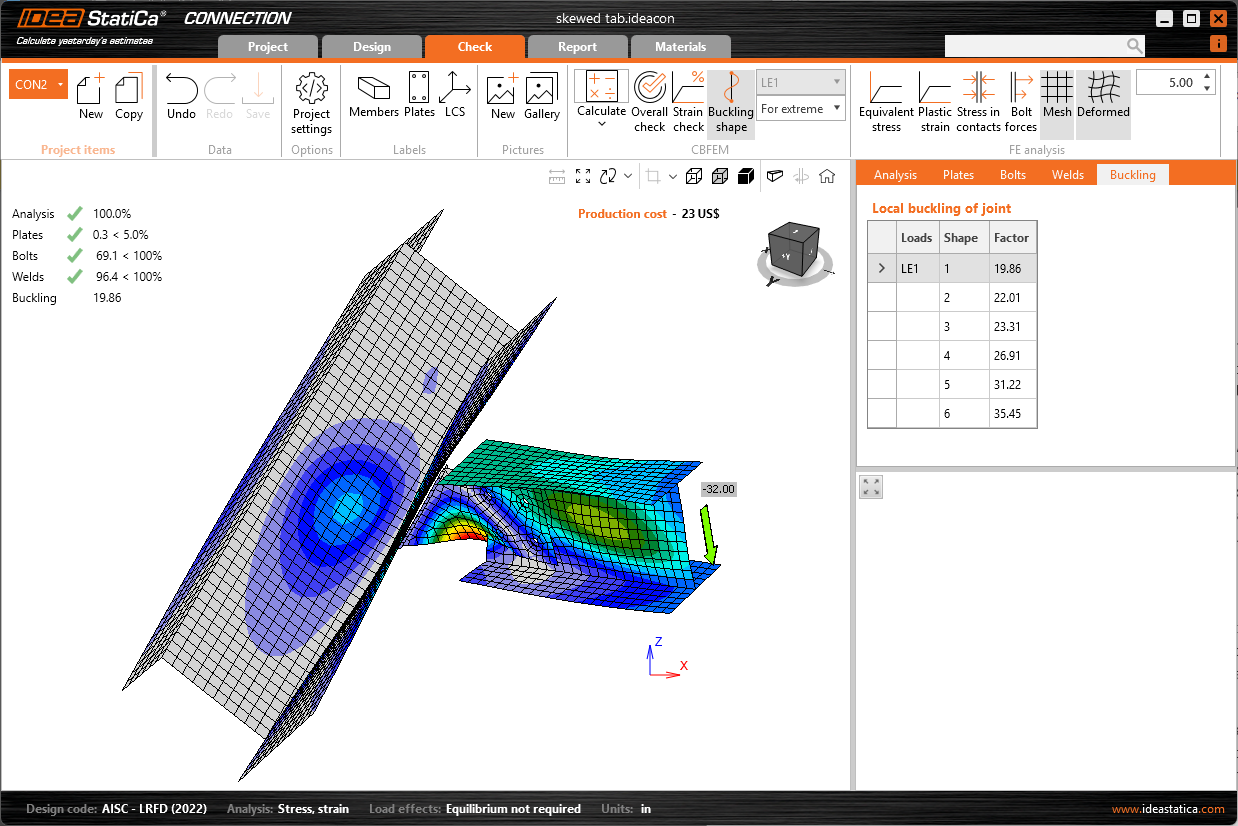
Designing skewed shear tabs often exposes the complexity of even seemingly simple connections. The angled geometry in skewed connections introduces eccentricities that affect load distribution and moment transfer. This can cause local buckling issues in both the shear tab and the connected member, which are difficult to assess with traditional hand calculations or spreadsheets. These complexities make such designs prone to errors and delays if approached conventionally.

Many engineers face two common issues:

  • Overdesign: To ensure safety, engineers may overestimate forces and apply larger factors, leading to unnecessary material use and higher costs.
  • Underdesign: Failing to account for critical factors such as local buckling and stiffness leads to unsafe or inefficient designs.

These challenges often require repeated reviews, recalculations, and additional approval steps, further straining project timelines. Manually considering the effect of moment arms and local buckling can be tedious, especially under tight deadlines.

Why IDEA StatiCa?

IDEA StatiCa provides a solution that directly addresses these pain points, allowing engineers to design skewed shear tabs with precision and confidence. Its key advantages include:

  • Advanced Analysis Simplified: The software automatically accounts for eccentricities, local buckling, and stiffness issues, providing accurate load distribution and moment analysis without the need for manual adjustments.
inline image in article
  • Time-Saving Modeling Tools: Engineers can quickly model skewed connections with tools designed to adapt to various beam angles and connection types.
  • Code Compliance: Designs are checked against standards such as AISC, ensuring reliability and compliance.
  • Enhanced Visualization: IDEA StatiCa offers detailed 3D visualizations and stress maps, giving engineers clear insights into load paths and potential problem areas
inline image in article
  • Efficient Iteration: Multiple design scenarios can be evaluated within minutes, enabling engineers to explore optimized solutions quickly and effectively.

As project schedules become tighter and connection designs grow more complex, adopting advanced tools becomes essential. IDEA StatiCa enables engineers to stay ahead by streamlining workflows and reducing the effort required for intricate designs like skewed shear tabs. By automating repetitive tasks and simplifying complex calculations, engineers can focus more on delivering high-quality results within shorter timeframes.

inline image in article

Summary

Skewed shear tabs don’t have to be a source of frustration. By leveraging IDEA StatiCa, engineers can overcome analytical challenges, ensure code compliance, and optimize their designs more effectively. Whether handling skewed shear tabs today or preparing for more complex connection challenges in the future, IDEA StatiCa empowers structural engineers to deliver with confidence and precision.

Download now and start saving time