3D Detail – Elementos de parede sujeitos a carga geral (BETA)

Este artigo também está disponível em:
Traduzido por IA a partir do inglês
As paredes carregadas fora do plano constituem um desafio de engenharia frequente, o que levou ao desenvolvimento de uma versão melhorada do CSFM que aborda eficazmente esses cenários.

IDEA StatiCa Detail (3D Beta) é uma solução que pode ser aplicada na avaliação e análise de paredes com tensões fora do plano e em modelos constituídos por diferentes espessuras de parede. A solução representa um compromisso ideal entre uma solução precisa com métodos não lineares, mantendo ainda uma modelação simples e um tempo de cálculo reduzido.

Conceção

O 3D Detail baseia-se no 2D Detail, verificado e amplamente testado. Mantém o mesmo ambiente de utilizador, onde a maioria das entidades é preservada para tornar o trabalho com a aplicação o mais simples possível.

inline image in article

O utilizador pode ainda modelar múltiplos elementos de parede utilizando um modelo ou importar geometria a partir de um ficheiro .dxf. Além disso, num ambiente 3D, pode definir a excentricidade da parede "ey" e também modelar paredes com diferentes espessuras.

inline image in article

A armadura é definida no plano, de forma semelhante ao 2D. No entanto, existe uma melhoria que permite definir a posição do esquema de armadura ao longo da espessura da parede.

Não é possível definir armadura perpendicular ao plano da parede (estribos).

Método

A abordagem utilizada no IDEA StatiCa Detail (3D Beta) baseia-se no comprovado Método do Campo de Tensões Compatível (CSFM), adaptado especificamente para a resolução de tarefas 3D.

É aplicada uma formulação de malha especial à estrutura de parede para reduzir o tempo de cálculo. Além disso, o material de betão ortotrópico para paredes possui resistência à tração (corte) na direção perpendicular ao plano da parede. Este avanço permite o cálculo do modelo de parede sem armadura de corte definida ao longo da espessura.

inline image in article

Isto aplica-se especificamente à solução para paredes. Para a solução de fundações, não é possível transferir a tração no betão, sendo toda a tração absorvida pela armadura (mesmo na direção transversal). Se tiver interesse no 3D Detail para a solução de fundações, consulte o artigo da nota de lançamento separada).

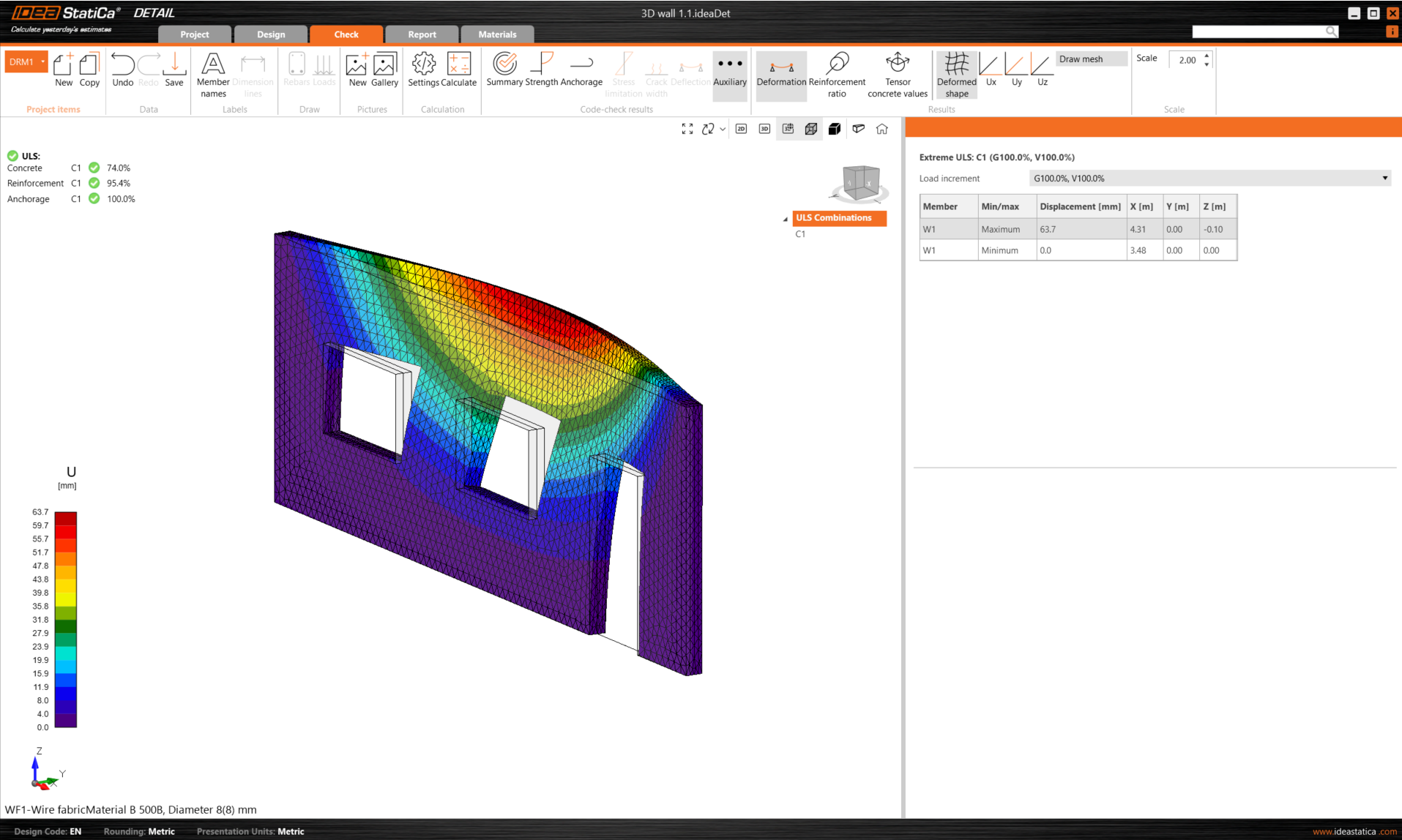
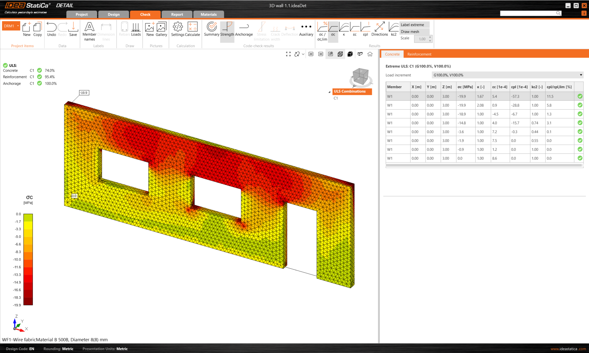
Resultados

Na secção de Resultados, encontrará três avaliações básicas em conformidade com os critérios ULS (estado limite último).

inline image in article

As tensões e deformações relacionadas com o betão e a armadura são definidas na secção "Resistência". As tensões de aderência e as métricas associadas são detalhadas na avaliação "Ancoragem". Além disso, a deformação não linear é fornecida nas verificações "Auxiliares".

inline image in article

Disponibilizamos antecipadamente o acesso a esta versão Beta para que possa experimentá-la enquanto continuamos a submetê-la ao nosso rigoroso processo de verificação. Esta versão está acessível aos utilizadores atuais com a versão mais recente e manutenção válida. Se cumprir os pré-requisitos, pode solicitar acesso gratuito clicando no ícone Beta Detail na faixa de opções da aplicação Connection, que o direcionará para esta página de destino, onde poderá preencher o formulário e solicitar a adesão ao programa Beta e obter acesso gratuito ao 3D Detail.

Tenha em atenção que a versão beta para o código ACI está atualmente indisponível.

Lançado na versão 24.0 do IDEA StatiCa.

Experimente hoje a versão mais recente do IDEA StatiCa

Obtenha 14 dias de acesso completo, totalmente gratuito.

Artigos relacionados

Notas de versão IDEA StatiCa 24.0

Explicação do CSFM