Legătura BIM Tekla Structures pentru proiectarea îmbinărilor (EN)

Acest articol este disponibil și în:
Tradus de AI din engleză
Urmând acest tutorial pas cu pas, veți învăța cum să proiectați și să efectuați verificarea conform codului unei îmbinări din oțel structural folosind legătura BIM dintre Tekla Structures și IDEA StatiCa.

Cum se activează legătura

IDEA StatiCa integrează legăturile BIM în software-ul dvs. FEA în timpul instalării. Puteți verifica starea și, dacă este necesar, puteți integra mai multe legături BIM rulând IDEA StatiCa și deschizând BIM links. Rețineți că unele software-uri FEA necesită pași suplimentari pentru a activa complet legătura BIM cu IDEA StatiCa.

inline image in article

Este posibil să apară o notificare „Doriți să permiteți acestei aplicații să facă modificări pe dispozitivul dvs.?"; dacă da, confirmați cu butonul Da.

Făcând clic pe Install, legătura BIM pentru software-ul selectat este integrată. Ecranul vă indică, de asemenea, starea celorlalte legături BIM.

inline image in article

Descărcați proiectul atașat și deschideți-l în Tekla Structures, creat în mediul Default (Trimble Downloads)

Legătura BIM este integrată automat. O puteți găsi în bara de instrumente superioară la IDEA StatiCa -> Checkbot. Aceasta va deschide aplicația Checkbot.

inline image in article

Selectați opțiunea New cu tipul de proiect Steel și codul de proiectare EN. Apoi selectați Create project.

inline image in article

Noul proiect Checkbot este pregătit pentru importul îmbinărilor din Tekla Structures.

inline image in article

Import

În aplicația Checkbot, faceți clic pe butonul One din bara de instrumente superioară.

inline image in article

Apoi, în modelul Tekla Structures, urmați acești pași:

  • Selectați poziția nodului care reprezintă centrul îmbinării.
  • Selectați elementele aferente rostului. În acest caz, selecția s-a făcut în ordinea secvenței de construcție - primul element selectat va fi setat ca element portant în aplicația Connection. Confirmați cu bara de spațiu.
inline image in article
  • Apoi selectați toate componentele îmbinării (șuruburi, suduri, plăci etc.) trăgând mouse-ul din colțul dreapta-sus spre colțul stânga-jos și confirmați cu bara de spațiu.
inline image in article

Aceasta va importa toate părțile selectate ale structurii în Checkbot - cu aceleași coordonate, orientări și dimensiuni de secțiune conform modelului BIM. Centrul rostului este specificat de dvs. în funcție de intersecția elementelor.

Rețineți că spațiul de lucru 3D este conceput pentru a afișa o prezentare generală a structurii importate și nu o vedere detaliată a îmbinărilor efective.

inline image in article

O altă opțiune este importul Bulk. Este mai rapid, dar rețineți că numerotarea nodurilor și a elementelor poate fi diferită, ceea ce ar afecta importul corect XLS al încărcărilor și echilibrul în rost.

inline image in article

Selectați stâlpii interiori cu contravântuiri, asigurându-vă că selectați și toate componentele îmbinării (șuruburi, suduri, plăci etc.). Efectuați selecția din colțul dreapta-sus spre colțul stânga-jos.

inline image in article

După selectarea tuturor componentelor îmbinării, confirmați selecția cu bara de spațiu. Centrul rostului este creat automat de software în funcție de intersecția elementelor.

inline image in article

Pentru mai multe soluții FEA/BIM, puteți importa, de asemenea, mai multe îmbinări în Checkbot.  În loc să selectați un singur nod și elementele conectate, puteți selecta mai multe noduri și elemente simultan folosind metodele de selecție din cadrul aplicației.

Datorită timpului potențial ridicat de procesare, recomandăm să nu importați toate îmbinările în același timp, ci să le adăugați incremental.

Geometrie

Setările elementelor sunt preluate din Tekla Structures. Puteți, totuși, să modificați profilul secțiunii și excentricitatea axei oricărui element în partea dreaptă a ecranului Checkbot, dar aceasta va întrerupe legătura cu aplicația BIM în această sesiune, cu excepția cazului în care este sincronizată din nou.

În lista elementelor de proiect de sub Îmbinări și cu o îmbinare evidențiată în Checkbot, puteți fie să faceți clic dreapta și să selectați Deschide sau să faceți clic pe comanda din panglică Deschide pentru a începe proiectarea, verificarea conform codului și raportarea.

inline image in article

Îmbinarea importată este deschisă în aplicația IDEA StatiCa Connection.

inline image in article

În prezent, am observat că există unele suduri lipsă în model, dar nu vă faceți griji, deoarece aceasta poate fi remediată folosind funcția „Verificare suduri lipsă". 

inline image in article

Bifați toate casetele așa cum se arată în imaginea următoare și faceți clic pe OK.

inline image in article

Efecte ale încărcărilor

Descărcați fișierul Excel atașat cu efectele încărcărilor și deschideți-l. Selectați valorile forțelor interioare din tabel și copiați-le (Ctrl + C).

inline image in article

Apoi, în IDEA StatiCa Connection, selectați butonul XLS Import din bara de instrumente superioară.

inline image in article

Cu un clic dreapta, selectați prima celulă și lipiți (Ctrl + V) valorile forțelor interioare.

inline image in article

Vă rugăm să rețineți că trebuie să aveți aceeași ordine a rândurilor și coloanelor în tabelul Excel ca în tabelul Efecte ale încărcărilor din aplicația IDEA StatiCa Connection. Dacă rândurile sau coloanele sunt inversate, veți obține o introducere incorectă a forțelor interioare pe elemente.

inline image in article

Proiectare

În modelul de îmbinare importat, putem observa că unele suduri de pe elementele tubulare au fost importate incorect și trebuie corectate.

inline image in article

Pentru elementul Strut S1-1 modificați dimensiunea sudurii la 5 mm și orientarea pe partea posterioară. 

inline image in article

Pentru elementul Strut S2-2 modificați dimensiunea sudurii la 5 mm și orientarea pe partea posterioară.

inline image in article

Pentru elementul Diag 3-3 modificați dimensiunea sudurii la 5 mm și orientarea pe partea posterioară.

inline image in article

Pentru elementul Diag 5-5 modificați dimensiunea sudurii la 5 mm și orientarea pe partea posterioară.

inline image in article

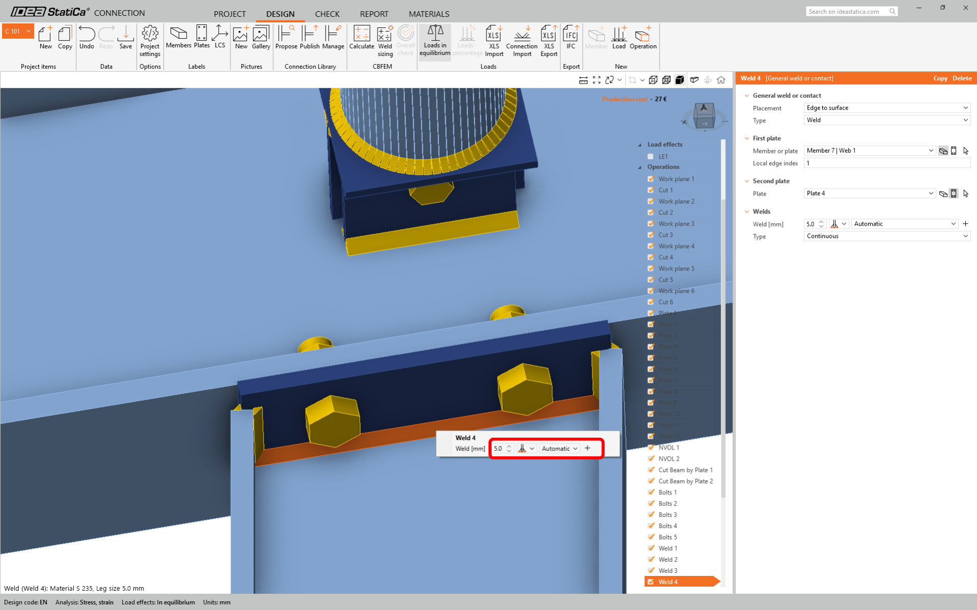
Modificați orientarea sudurii dintre Tongue și placa de acoperire la sudură de colț dublă, conform imaginii de mai jos.

inline image in article

Modificați operația de sudură dintre Plate 3 și Column C2-2 conform imaginii de mai jos. 

inline image in article

Vom utiliza o îmbinare cu un singur șurub pentru elementul de distanțare și contravântuirea diagonală. Pentru acest tip de îmbinare, trebuie să modificăm și Tipul de model al elementului de contravântuire la N-Vy-Vz. Selectați elementele din lista Elemente: Strut S1-1, Strut S1-2, Diag D3-3, Diag D5-5 și modificați tipul de model din lista derulantă.

inline image in article

Verificarea conform codului și Raportul

Acum rulați o verificarea conform codului folosind pictograma Calculați din panoul CBFEM din bara de instrumente superioară.
În cadrul IDEA StatiCa Connection puteți efectua mai multe tipuri de analize și verificări conform codului. Pentru mai multe informații, consultați aici.

inline image in article

Accesați fila de afișare Verificare, și activați Tensiunea echivalentă, Forțele în șuruburi, Plasă și Deformat din bara de instrumente pentru a obține o imagine completă a ceea ce se întâmplă în nod.

inline image in article

După finalizarea verificării conform codului, în fila Raport puteți crea raportul care conține rezultatele și diagramele pentru modelul de îmbinare.

Raportul poate fi tipărit sau salvat în mai multe formate. Pentru mai multe informații, consultați aici.

inline image in article

Salvați și închideți această îmbinare pentru a reveni la Checkbot.

În Checkbot, veți observa că există o bifă verde lângă îmbinare. Aceasta înseamnă că îmbinarea este validă și a trecut toate verificările conform codului. În panoul Îmbinare, puteți vedea, de asemenea, o reprezentare a îmbinării și un rezumat al rezultatelor verificării conform codului.

inline image in article

Dacă în Checkbot există mai multe îmbinări, fiecare trebuie deschisă, proiectată și verificată conform codului.

inline image in article

Puteți continua cu proiectarea îmbinărilor suplimentare folosind aceeași abordare prezentată mai sus.

Sincronizare model

Uneori, există modificări în modelul FEA/BIM, cum ar fi dimensiuni diferite ale secțiunilor elementelor sau încărcări diferite. Acestea pot fi sincronizate între Checkbot și modelul FEA/BIM.

Există două alternative posibile:

  • Sincronizarea elementului curent (dacă unul sau mai multe noduri sunt selectate)
  • Sincronizarea întregului model structural importat
inline image in article

Pentru a testa această funcție, puteți modifica dimensiunea sau forma secțiunii unui element în aplicația BIM sau puteți modifica un caz de încărcare sau o combinație etc.: schimbați stâlpul selectat la o secțiune mai mică.

inline image in article

În Checkbot selectați îmbinările proiectate (pot fi mai multe) și din panoul elementului curent selectați Sync.

Proiectul Checkbot va fi actualizat, proiectarea îmbinării este păstrată, dar rezultatele vor fi invalidate. Puteți observa că stâlpul este acum actualizat - corespunzând modificării din modelul BIM.

inline image in article

Efectuați din nou verificarea conform codului pentru îmbinările evidențiate selectând Calculate din panoul elementului curent.  Rețineți că modificările mai mari ale modelului pot necesita pași suplimentari de validare pentru îmbinările afectate (ca mai sus).

inline image in article

Dacă îmbinările nu oferă rezultatele dorite, le puteți deschide din nou pentru a optimiza proiectarea (adică să le consolidați dacă nu trec verificarea conform codului sau să le ușurați dacă gradul de utilizare este prea scăzut).

Ați conectat cu succes Tekla Structures cu IDEA StatiCa Connection prin intermediul Checkbot.

Pentru mai multe informații despre Checkbot, consultați aici.

Citiți mai multe despre limitările cunoscute ale legăturii BIM Tekla Structures.

Fișiere exemplu

Vrei să-ți îmbunătățești competențele? Vizitează Campus-ul nostru

Învață să utilizezi IDEA StatiCa eficient cu cursurile noastre de e-learning la propriul tău ritm

CONȚINUT ASOCIAT